服务热线:400-821-5008
: 2018-04-03 10:12:32 5490



在申远战略合作签约发布会现场,申远集团董事长王正军发布申远未来发展战略规划。申远在2018年将定位更新升级为:美好生活
服务商,文化整装作为申远落地新定位的重要战略,将以申邦付·金融、申品汇·产品、申定制·文化等成果,为客户提供拎包入住式
装修服务。


申远集团董事长王正军拉开申远战略合作签约发布会序幕,他表示:“申远的定位已更新升级为“美好生活服务商”,文化整装作为其
中重要内容,是我们的重要发展战略。而申远文化整装的落地,将从三项成果:申邦付·金融、申品汇·产品、申定制·文化入手。此
外,作为美好生活服务商,申远所有的创新都必须解决消费者的痛点,将客户满意度放在第一位。”
1、【申邦付·金融】启动
业内装修金融牌,解决资金问题
在签约发布会现场,中国建设银行上海杨浦支行、众邦银行两家银行与申远共同举行“申邦付”启动仪式,隆重推出联合合作的“申邦
付·金融”金融产品,启动装修一卡通,打造装修行业金融链,解决客户装修资金问题。


随着申远集团总裁张兆平(右)、中国建设银行股份有限公司上海分行信用卡业务部总经理刘瀛(中)、众邦银行大客户金融事业部总裁张晓飞(左)
揭开红布,“申邦付”正式成立启动
随后,申远集团总裁张兆平与中国建设银行上海杨浦支行行长黄勤、众邦银行大客户金融事业部总裁张晓飞分别签署合作协议,
提供装修金融业务服务。

申远集团总裁张兆平(右)与中国建设银行上海杨浦支行行长黄勤(左)签署合作协议

申远集团总裁张兆平(右)与众邦银行大客户金融事业部总裁张晓飞(左)签署合作协议
启动仪式过后,中国建设银行股份有限公司上海分行信用卡业务部总经理刘瀛上台发言,与大家分享装修金融链的打造。

今天终于有了‘结果’。建行将以金融配合装修,将双方的合作推进到更深的层次,愿每个人都能拥有美好生活。”
在装修过程中,相信大家对以下情形应该并不陌生:

以上是传统装修过程当中,出现理想与现实差距的较为常见的情形,从业主的角度与需求出发,申远推出的“申邦付·金融”打出金融
牌,率先推出业内装修全新金融产品,以解决客户装修资金问题。
申邦付·金融
申远集团与中国建设银行股份有限公司上海杨浦支行、众邦银行共同推出专为申远待装修业主服务的全新金融产品,服务范围涵盖
家装、家居、家电等,以专属定制的金融服务,为业主缔造美好生活。
“申邦付·金融”提升装修贷款额度:最高500万额度
“申邦付·金融”装修贷款期限保障:最高60期分期还款
“申邦付·金融”费率:首年一年0%费率

简单来说,在使用“申邦付·金融”的情况下,效果与资金的不平衡现象将被消除,一切以人为主,一切以居住需求的满意度与
舒适度为主。
2、【申品汇·产品】启动
全维度大整合,解决产品/资源问题
申远战略合作签约发布会上,罗莱生活科技股份有限公司、HOLA特力和乐家居、美克·美家、慕思寝具、吉盛伟邦、苏宁易
购等品牌嘉宾与申远集团董事长王正军共同揭牌,正式启动申品汇。


申远集团董事长王正军(左四)、罗莱生活董事长薛伟成(右三)、美克集团常务副总裁兼COO陈江(左三)、特力集团总裁何汤雄(右二)、
吉盛伟邦总经理吴玉奇(左二)、慕思寝具销售中心总经理江涛(左一)、苏宁易购集团B2B公司行业客户中心总经理康雷(右一)上台为“申品汇”揭牌仪式
同时,针对此次合作,罗莱生活科技股份有限公司、HOLA特力和乐家居、美克·美家、慕思寝具、吉盛伟邦、苏宁易购等品牌均现
场与申远集团董事长王正军签署了品牌战略合作书,并达成共识,对所有申远的客户均作出质量与价格的双重服务承诺。至此,一
个行业内全产品、全服务的装修资源枢纽将在B2B的角度上被打通。

申远集团董事长王正军(右)与罗莱生活董事长薛伟成(左)签署合作协议

申远集团董事长王正军(右)与美克集团常务副总裁兼COO陈江(左)签署合作协议

申远集团董事长王正军(右)特力集团总裁何汤雄(左)签署合作协议

申远集团董事长王正军(右)与吉盛伟邦总经理吴玉奇(左)签署合作协议

申远集团董事长王正军(右)与慕思寝具销售中心总经理江涛(左)签署合作协议

申远集团董事长王正军(右)与苏宁易购集团B2B公司行业客户中心总经理康雷(左)签署合作协议
各大家居品牌此次入驻“申品汇,与申远成为战略合作伙伴,是一次强强联手,是合作共赢。申品汇战略合作代表罗莱生活科技股份
有限公司董事长薛伟成、特力集团总裁何汤雄、美克集团常务副总裁兼COO陈江上台发言,浅谈如何更长远的合作与发展。

罗莱生活董事长薛伟成进行了分享,他表示:申远是家很优秀的企业,此次签约是一次产业链的协同整合,这只是开始。未来,希
望与申远合作,共同为消费者创造价值。

美克集团常务副总裁兼COO陈江也进行了分享,他表示:申远与美克美家有统一的客户,同时,打造美好生活的理念与申远不谋而
合,未来,希望与申远共同为消费者提供更有价值的体验。

特力集团总裁何汤雄也发表了自己的感言,他表示:在新零售的大环境下,强强联手的合作绽放出新的光芒,也是HOLA特力和乐家
居创新发展的重要策略之一。双方将不同企业或行业的资源整合、优势互补、谋求共赢,更为建立互利共享生态的经济模式。
申品汇·产品
“申品汇”致力全面升级装修产品配套服务,涵盖建材、家具、电器、饰品、智能、园林等,与国内一线家居品牌服务商达成战略
合作,汇聚国际高端家居产品,以质量保障、服务保障和价格保障,为申远业主提供一站式全程装修家居产品服务。

而早在2015年,申远就为申品汇·产品,埋下了伏笔。2015年1月,申远主材订货会正式推出,在硬装建材版块率先试水,对装修主
材选购管理制定了标准及服务流程。
主材订货会保障客户权益
主材订货会:申远业内首推主材订货会,让业主与设计师、材料供应商、材料管家面对面制定材料方案,打通选材过程中
的所有节点,保障产品价格、供货周期和交房率。
主材订货会领先行业标准化服务,客户可在主材订货会现场确认材料方案,并许诺消费者速、价、质三保权益,畅享选材、
施工、检验、维护一站式体验。主材订货会服务,由设计师、材料管家共同为业主量身定制最合适的主材配设方案,保证
主材市场最低零售价,同时作出服务承诺,如有价格超出部分,承诺差价5倍返还。
“申品汇·产品”的推出,将家居全线产品全部整合完成,形成完整产品链,为客户提供选材、家居产品服务。
与此同时,申品汇·产品除了推出装修品类服务外,“申品汇·产品”还涵盖美好生活的方方面面:衣食住行。可享受全球星级
米其林餐厅优选预约权、长三角区域高端培训沙龙推荐、资深教育专家开设的教育课程及理财论坛等高品质的服务,将在
申品汇同步展现。
3、【申定制·文化】启动
文化整装定制牌,解决情怀问题
申远集团副总裁王成、申远软装总经理周瑛、乐缔传媒负责人郑方洁、申远集团总设计师及申远集团静安分公司负责人陆松共
同为“申定制”揭牌,宣布申远“申定制”正式成立,打造申定制·文化平台。


申远集团副总裁王成(左一)、申远软装总经理周瑛(左二)、乐缔传媒负责人郑方洁(左三)、申远集团总设计师及申远集团静安分公司负责人
陆松(左四)共同为“申定制”揭牌
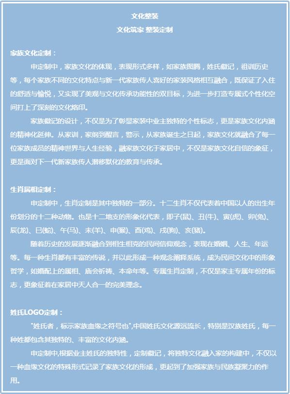
申定制·文化,融地域文化、家族文化、定制文化于一体的个性化家居定制专属方案,真正做到将定制融入客户的家庭生活。
申定制·文化
“申定制”将根据业主的生肖、姓氏、兴趣爱好等设计专属定制家徽,真正做到将“一户一定制”的专属定制设计融入到每位申远
业主的家庭生活中。

2018年,申远将年主题定义为文化整装年,“文化筑家·整装定制”的概念已在申远所有的服务中由点及面的展开,为业主提供舒适、
精准、定制的生活环境与方式。
申定制·文化版块,将从人类居住的空间上解决家的情怀问题。

“申定制·文化”的推出,让以八大风格为主的空间设计展示和运用不再千篇一律,每一户家庭都有了属于自己的专属符号。
4 媒体签约
信息共享,多渠道平台展现
在发布会现场,腾讯、房天下、大众点评等媒体也与申远举行了媒体签约仪式,签署了战略合作书。

申远集团总裁张兆平(右一)与媒体签约并合影

申远集团总裁张兆平(右)与大众点评华东区家居总经理李月平(左)签署战略合作书

申远集团总裁张兆平(右)与房天下家居华东总经理梁蔚霞(左)签署战略合作书
'
申远集团总裁张兆平(右)与腾讯家居全国营销总经理郭威(左)签署战略合作书
在随后的媒体问答环节,现场媒体分别对众邦银行股份有限公司大客户金融事业部总裁张晓飞、罗莱生活董事长薛伟成、美克集团
常务副总裁兼COO陈江、特力集团总裁何汤雄、吉盛伟邦总经理吴玉奇、慕思销售中心总经理江涛、苏宁易购集团B2B公司行业客
户中心总经理康雷等与会嘉宾进行了现场采访.

众邦银行股份有限公司大客户金融事业部总裁张晓飞答记者问

罗莱生活董事长薛伟成在接受媒体采访时表示罗莱生活处于“从家纺到生活”的转型,这与申远“美好生活服务商”的新定位十分契合。
美克集团常务副总裁兼COO陈江接受媒体采访,他表示此次与申远签约是一场强强联合,希望通过开拓市场渠道,共享资源,为消
费者提供适合自己的生活方式。

特力集团总裁何汤雄接受媒体采访,他表示很幸运能与申远合作,特力将会和申远一起尽全力为消费者提供更优质的服务。
吉盛伟邦总经理吴玉奇表示与申远的合作是渠道的延伸,将家具与装修设计整合,让消费者得到更为整体的服务。

慕思销售中心总经理江涛表示慕思的定位是全球健康睡眠资源的整合人,能够加入申远这个平台慕思感到非常的荣幸,接下来慕思
将会配合申远为更多的消费者提供优质的产品。

苏宁易购集团B2B公司行业客户中心总经理康雷接受媒体采访,他表示苏宁致力于打造全渠道、全品类的服务,这点与申远申品汇
整合行业内资源不谋而合,而苏宁的定位“品质生活”也与申远的定位非常契合。
此次签约发布会,申远推出了申邦付·金融、申品汇·产品、申定制·文化三项文化整装成果,立志将品牌新定位——美好生活服务商
落地实施,做切实可行之事,不做“口号主义”。其实,在2018年申远集团年会现场,申远集团董事长王正军先生正式对外公布申远
的定位更新升级为“美好生活服务商”时,就已透露出相关信号,并已为此做好了充分的准备。从申远这一系列的动作不难看出这是
一场“蓄谋已久”的棋局,而赢的目标就是以客户满意度和商业共赢为基础的新定位:美好生活服务商。
资金链:申邦付·金融、产品链:申品汇·产品、定制链:申定制·文化三大成果布下未来发展战略大旗,将从金融角度解决客户装修
资金的问题、从产品角度解决家居采购的问题、从一户一定的家族文化装修方案角度解决人们对空间的情怀需求问题。金融链,产
品链、定制链三大版块,在未来将贯穿人们的装修全流程,为客户提供具备金融支持的一站式、拎包入住、品质保证的装饰设计家
居服务及定制文化装修新模式。
商业的规律是天下殊途而同归,选择正确的事做的同时,还要把正确的事做正确,这才是验证一个企业是否具有可持续发展力的重
要评判之一。本次发布会只是申远酝酿多年的一个信号而已,申远在金融链、产品链和定制链上的下切执行,将会为“美好生活服
务商”这一理想的实践成果评分。
精彩申远:
【2018申远集团战略合作签约发布会】“申邦付·金融”正式揭牌,引多方媒体聚
【2018申远集团战略合作签约发布会】“申品汇·产品”正式揭牌,引多方媒体聚焦
【2018申远集团战略合作签约发布会】“申定制·文化”正式揭牌,引多方媒体聚焦
微博:@申远空间设计
美好生活服务商
上海杨浦区民府路916号B座
(申远别墅生活馆)
装修咨询热线:400-821-5008
分享到: 查看申远更多资讯 >>